家庭皮肤消毒该避开的坑,这样操作才安全!
更新时间:2025-11-28
浏览量:
家庭消毒怎么做才正确?北大医院专家手把手教你选、用、避坑

执笔专家:
北京大学人民医院急诊外科副主任、中国医学救援协会动物伤害救治分会会长 王传林
北京大学人民医院药学部主管药师 陈月
内容支持:北大医院感染管理与疾控处 王佳奇
编辑整理:北大医院宣传中心 钟艳宇
“孩子摔破了皮,用酒精消毒疼得哇哇大叫咋办?”
“家里的消毒液到期半年了,还能将就用不?”
“被猫轻轻抓了一下,要不要打疫苗?”
这类看似小问题,其实许多家庭都遇到过。随着大家健康意识提升,家中储备消毒用品已经成了常态。但如果使用方法不对,不仅达不到消毒目的,还可能对皮肤造成伤害。
我们特邀北大医院临床、药学与感染管理专家,对家用皮肤消毒做一次系统、实用、可直接照着做的讲解。

一、家庭常备的4类皮肤消毒液:怎么选?何时用?
家庭用消毒液并不需要太多种,了解每种的特点与正确场景,才能用得安全有效。
1. 75% 酒精:完整皮肤消毒的“老选手”
主要成分: 乙醇
适用:
注射前皮肤消毒
手部清洁
手机、钥匙等小物品表面消毒
注意:
不能用在伤口上,刺激性强,会剧烈疼痛。
易燃,远离火源,避免大面积喷洒。
对某些无包膜病毒(如诺如)效力不高。
需避光、避热保存。
专家特别提醒: 白酒再烈,也不是医用酒精的替代品。
2. 碘伏:破损皮肤消毒的家庭“万能款”
主要成分: 聚维酮碘
适用:
擦伤、割伤、烧烫伤
术后伤口消毒
黏膜附近的伤口
优势:
几乎不疼
杀菌范围广
对皮肤黏膜刺激小
注意:
对碘过敏者禁用,可先做试敏。
不要和红药水混用,会产生有毒物质。
开瓶后建议 3 个月内用完。
提示: 碘伏染色属正常现象,可洗掉,不影响效果。
3. 安尔碘:医院里常用,家庭用需选对型号
主要成分: 有效碘、氯己定、乙醇(视型号而定)
四个型号:Ⅰ型、Ⅱ型、Ⅲ型、无醇冲洗型(后两个不含酒精)
适用:
手术部位消毒
穿刺前皮肤处理
黏膜冲洗(需选无酒精型号)
外科换药
儿童皮肤消毒(推荐Ⅲ型或无醇型)
注意:
含酒精型号刺激性较强,不适合伤口。
家庭使用推荐 Ⅲ型:刺激性低,适合皮肤与黏膜。
提示: 安尔碘 ≠ 碘伏。
安尔碘偏医院场景;碘伏更适合日常家庭使用。
4. 双氧水:只适合“污染伤口的初步清洁”
主要成分: 过氧化氢
适用:
污染伤口初期清创
耳道、口腔局部处理
注意:
必须是 3% 以下浓度。
高浓度会腐蚀皮肤黏膜。
不宜长期或反复用于伤口,会影响愈合。
二、家庭如何选?一句话记住这张表
| 情况 | 推荐用 |
|---|---|
| 完整皮肤消毒(如注射前) | 75%酒精 / 碘伏 |
| 擦伤、割伤、破皮 | 碘伏 |
| 污染伤口(泥土、铁锈) | 双氧水(稀释)+碘伏 |
| 黏膜或儿童皮肤 | 碘伏 或 安尔碘Ⅲ型/无醇型 |
| 淘汰品 | 红药水、紫药水(已不推荐) |
专家共识: 家庭常备用碘伏 + 75%酒精 即可覆盖大部分场景;双氧水谨慎使用;安尔碘更适合医疗机构。
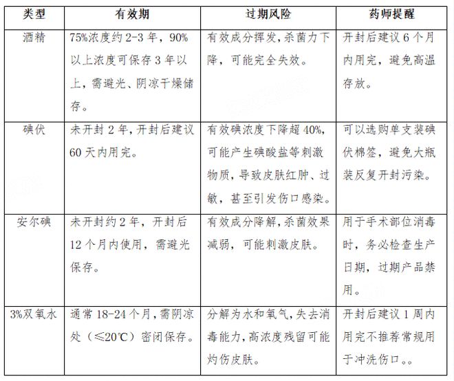
三、有效期不能忽略:过期消毒液威力大打折扣
很多家庭习惯“囤着备用”,但消毒液并不是放越久越好:
酒精挥发快,开封后有效浓度会下降。
碘伏对光和温度敏感,时间过久杀菌力明显变弱。
双氧水更容易分解,存放不当效果大打折扣。
建议:
消毒液开封后在 3 个月内使用完,颜色变淡、有沉淀、刺激性异味等情况应立即丢弃。
四、专家问答:最常见的家庭困惑一次讲透
Q1:伤口擦酒精疼到喊,是不是消毒得更彻底?
A:不是。痛感来自刺激神经末梢,与杀菌效果无关。
伤口消毒更推荐使用碘伏。
Q2:家里只有白酒,凑合能当消毒剂吗?
A:不能。
白酒酒精度不够,杀菌效果达不到标准。
Q3:切菜切到手了,伤口浅,用什么处理?
A:先用流动水洗,再用碘伏擦拭即可。
从伤口中心向外清洁,注意覆盖伤口周边皮肤。
Q4:被生锈钉子扎了,自己处理行吗?
A:不行,必须就医排查破伤风风险。
但在去医院前应立即:
用流动水+肥皂冲洗至少 15 分钟
止血
避免涂抹刺激性物质
Q5:孩子膝盖摔破皮,用碘伏还是安尔碘?
A:碘伏更合适。
刺激小、不含酒精,更适合儿童皮肤。
Q6:被猫抓轻微破皮,要紧吗?怎么处理?
A:处理越早越好。
步骤:
流水+肥皂反复冲洗约 15 分钟
用碘伏或适用于黏膜的消毒剂涂抹伤口
尽快到医院评估是否需狂犬病预防及破伤风处理
即使轻微抓痕,也建议就医咨询。
五、最后提醒:家庭消毒的核心是“正确而不是更猛”
刺激越强 ≠ 消毒越好
不同部位、不同类型伤口要选对产品
消毒液开封后有时效
被动物咬伤、深刺伤等必须及时就医
只要掌握正确方法,大多数家庭场景完全可以做到科学、有效、无痛的消毒。
上一篇 : 首都儿童医学中心互联网医院功能上新,智慧就医再升级
下一篇:国家继续医学教育项目高血压规范化诊治培训(第三期)暨湖北省基